各教学单位:
中国国际大学生创新大赛(原中国国际“互联网+”大学生创新创业大赛,以下简称“大赛”)由教育部等多部委主办,已经成为覆盖全国所有高校、面向全体大学生、影响最大的高校双创赛。为进一步落实教育部大赛组委会工作要求,做好中国国际大学生创新大赛(2024)工作,决定举办中国国际大学生创新大赛(2024)yl7703永利集团校赛。有关事项通知如下:
一、组织机构
学校设立大赛组委会,负责大赛统筹工作,组委会办公室设在大学生创新创业中心。组委会组建评审专家组,由历届国赛省赛校内外资深评委、相关行业专家和往届国赛省赛获奖项目指导教师等组成,负责参赛项目评审、辅导与遴选。
二、大赛内容
(一)参赛对象
1.参赛选手。yl7703永利集团全日制在读和毕业5年以内(2019年以后的毕业生,不含在职教育)的本科生、硕士研究生和博士研究生,年龄不超过35岁(即1989年3月1日及以后出生)。
2.参赛形式。参赛选手以项目团队形式参赛,每队成员(含项目负责人)不少于3人,不多于15人;每位参赛选手最多只能担任一个项目负责人,但可以作为项目成员同时参加其他项目,项目负责人必须参加大赛的展示和答辩环节。
3.参赛平台。各参赛团队自参与大赛起(含院级赛)必须由项目负责人在大赛指定报名系统内申报参赛。跨校组建团队的,项目负责人须由我校学生或毕业生担任。
(二)赛道安排
校赛设高教主赛道、“青年红色筑梦之旅”赛道(以下简称“红旅赛道”),参赛项目可自主选择参加赛道比赛(同一个项目只能参加一个主赛道或红旅赛道)。
校赛不设立主赛道的国际项目及产业命题赛道部分,国际项目及产业命题项目参赛方式将另行通知。
1.高教主赛道。高教主赛道参赛项目要能够紧密结合经济社会各领域现实需求,充分体现高校在新工科、新医科、新农科、新文科、“人工智能+”建设方面取得的成果,培育新产品、新服务、新业态、新模式,促进制造业、农业、卫生、能源、环保、战略性新兴产业等产业转型升级,促进数字技术与教育、医疗、交通、金融、消费生活、文化传播等深度融合。参赛项目团队应认真了解和把握新质生产力的内涵及要求,结合以上分类及项目实际,合理选择参赛项目类别,根据 “四新”“人工智能+”建设内涵和产业发展方向选择相应类型。
主赛道参赛项目报名时,根据参赛申报人所处学习阶段,项目分为本科生组、研究生组。根据所处创业阶段(以大赛通知下发之前是否完成工商等各类登记注册为准),本科生组和研究生组均内设创意组、创业组。
2.“青年红色筑梦之旅”赛道(以下简称“红旅赛道”)。红旅赛道参赛项目应符合大赛参赛项目要求,在推进农业农村、城乡社区经济社会发展等方面有创新性、实效性和可持续性。红旅赛道参赛项目报名时,根据项目性质、特点和阶段,分为公益组、创意组、创业组。
(三)比赛方式
校赛设置院级初赛、校级复赛、校级决赛三级赛制。
1.院级初赛由各教学单位自主举办,比赛环节、评审方式由各教学单位自行决定。
2.校级复赛、决赛以赛道为单位分组评审,由大赛组委会组织。校级复赛采用网上评审的方式进行,校级决赛采取项目现场公开路演答辩的方式进行。
(四)参赛选手和项目要求
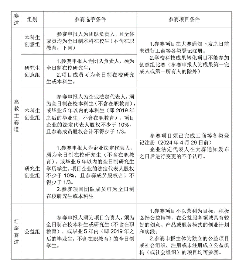
根据教育部发布的大赛通知,各赛道、组别的参赛选手和项目条件如下:


(五)往届获奖项目参赛要求
1.为保护往届参赛作品的著作权,往届曾获校级银奖以上(不含国银)的项目再次参加本届大赛的(包括项目名称和负责人不同,但与往届作品内容具有三分之二以上相同的),该项目申报参加院赛前须获得原获奖项目负责人和项目第一指导老师共同签署,并经原项目负责人所在学院分管院长签字加盖学院公章的授权书(作为《参赛作品申报表》的附件),否则视为参赛无效。各教学单位推荐项目晋级校复赛时,应同步提交该授权书。
2.大赛组委会对往届获奖项目参赛实施全过程管理,未经许可使用往届获奖项目有关资料参赛引起纠纷和法律后果由参赛选手承担。
三、奖项和奖励设置
校赛设金奖、银奖、铜奖,同时设单位优秀组织奖和优秀指导教师奖。
四、赛程安排
(一)院级报名、初赛(5月18日前)
各教学单位组织参赛团队通过“大创与学科竞赛系统”进行注册、创建项目和报名参赛,并根据报名系统的提示提交相应的报名材料(具体操作见附件1)。同时登录全国大学生创业服务网(网址:https://cy.ncss.cn)进行报名,在“资料下载”板块可下载学生操作手册指导报名参赛(该系统于5月15日开放) 。
(二)推荐晋级校级复赛(5月19日前)
1.大赛组委会拟于5月19日中午12点锁定并导出同时在“大创与学科竞赛系统”及全国大学生创业服务网中报名参赛的项目数据,核定各教学单位成功报名项目数,并公布各教学单位晋级复赛名额(含奖励名额)。
各教学单位晋级至校级复赛名额计算规则和奖励政策如下:
(1)以各教学单位成功报名项目数为准确定名额:学院报名项目数为5-10个的,晋级校级复赛名额为1个,项目数达到10个后,每增加10个项目,增加1个晋级名额。
(2)2023年获得自治区级“互联网+”大赛金奖项目的学院,每个金奖奖励1个晋级名额,获得中国国际大学生创新大赛(2023)国赛银奖项目的学院再增加1个奖励名额。
2.各教学单位须在5月20日前,根据院级初赛成绩排名,结合复赛名额数量在“大创与学科竞赛系统”中进行晋级校赛复赛推荐,并将晋级校级复赛项目推荐汇总表(附件2)经学院领导签字加盖学院公章提交至组委会邮箱(imutcxcy@163.com)。
(三)校级复赛(5月21日至5月27日)
1.参加校级复赛项目由以下方式产生:
(1)各教学单位根据核定名额推荐晋级的项目;
(2)入选创新创业训练营并在考核获得良好及以上等级的项目;
(3)符合条件参加高教主赛道创业组、红旅赛道创业组的项目,须确定自身项目和选手均符合参赛条件的前提下,直接向组委会联系提交按复赛要求准备的复赛项目材料,不占用学院晋级名额。
2.校级复赛采用“PPT+商业计划书”网上评审方式进行,不设现场答辩环节。晋级复赛项目团队须将PPT、商业计划书于5月20日前上传至“大创与学科竞赛系统”,大赛组委会将组织专家评审组进行评审,根据成绩排名择优选拔项目晋级校级决赛。
(四)校级决赛(6月1日-6月2日)
校级决赛采取现场公开路演答辩的方式进行,评委根据项目展示汇报及答辩情况进行评分,评选出各赛道的金、银奖获奖项目。
五、工作要求
(一)高度重视,全面覆盖
中国国际大学生创新大赛是高校深化创新创业教育改革的重要载体和平台,各教学单位要高度重视大赛备赛工作,明确工作任务,层层分解,责任到人。
(二)组建专项工作小组
各教学单位应组建由院领导牵头的大赛专项工作小组,并明确专职工作人员负责大赛的组织工作,做好参赛项目宣传动员;组建学院专家团队,评审学院初赛项目并指导项目提升。
(三)加强优质项目挖掘培育
各教学单位要在“挑战杯”、“大学生创新创业训练计划”项目等与大赛关联性较强的双创赛事、产学研合作育人项目的基础上,进一步挖掘和培育有潜力的创新创业项目,要充分调动学科带头人、专家教授等高层次人才的积极性,把提高研究生和教师、优秀校友参与度作为拓宽项目来源、提升项目层次的重要抓手,切实把好项目的质量关。
六、其他事项
(一)大赛沟通联络平台
为方便参赛信息沟通交流,组委会组建了微信群,选手以学院+姓名加入。

(二)联系方式
联系人:熊伟、樊孜威
联系电话:0471-5617989
邮箱:imutcxcy@163.com
附件1:大创与学科竞赛系统操作流程
附件2:中国国际大学生创新大赛(2024)校赛晋级复赛项目推荐汇总表
大学生创新创业中心
2024年5月7日